The Witcher 4 - Main Title Sequence
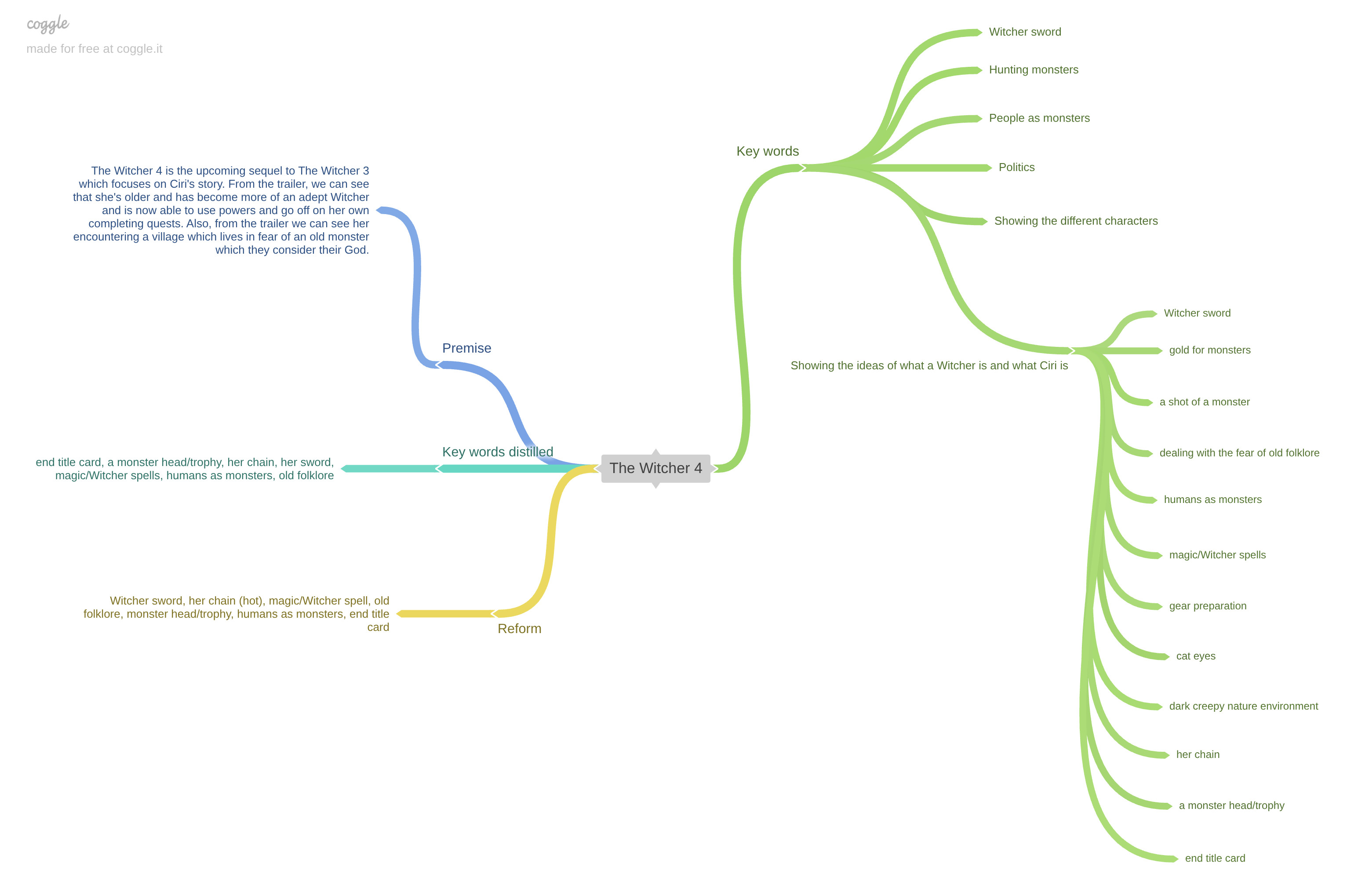
Using Ash Thorpe's method, I initially created a mind map to get ideas for styleframes by figuring out what the game is all about including it's characters, their struggles and different themes.

Using Ash Thorpe's method, I initially created a mind map to get ideas for styleframes by figuring out what the game is all about including it's characters, their struggles and different themes.

Here are my styleframes starting with the golden styleframe which tells the viewer what the game is about in one image.

Here are my styleframes starting with the golden styleframe which tells the viewer what the game is about in one image.

My latest work as part of Ash Thorpe and Zaoeyo's Styleframes and Title Design courses by Learnsquared. I'm heavily inspired by The Witcher video games by CD Projekt Red and am very excited for The Witcher 4 to come out so I wanted to make a fan made main title design sequence for it. The whole thing took a couple months to complete and I'm very happy with how it turned out.

Credits:
Ciri figure by TanukiFigures